1、招标条件
本项目招标人为四川省交通建设集团股份有限公司。根据S313北川开坪乡至片口乡灾毁修复整治工程现有设计成果,编制完成工地试验室规划方案、综合费用测算,公司已经审批完毕。为项目开工做好前期准备工作,现对该项目的工地试验室进行公开招标。
2、项目概况与招标范围
2.1 项目概况:
项目起于北川县开坪乡开坪大桥附近,接省道 313 线桂溪至开坪乡段,经小坝乡,止于片口乡白羊界,与阿坝藏族羌族自州松潘县境内松潘县白羊乡接壤,主线全长30.948Km。本标段起点桩号为K22+000,终点桩号为K30+974,路线长度8.96Km,片口支线长 1.98Km为三级公路,设计速度30(20)km/h,本次劳务合作分段一标段主要为路基总挖方约11万方,总填方约3.1万方,路基防护混凝土约12万方,新建桥梁254.14m/3 座,其中新建大桥 235.12m/2 座,新建小桥 19.02m/1 座;拆除重建 108.2m/4 座,其中拆除重建中桥 89.18m/3 座,拆除重建小桥19.02m/1 座;完全利用 36.04m/1 座;盖板涵:拆除重建2座1-3*2型长20.5m、2座1-2*2型长18m、原涵洞接长1座1-3*2型长3m;圆管涵:新建5座1-1.5型长47.5m、拆除重建11座1-1.5型长100.5m、原涵洞接长1座1-3*2型长3m;二标段主要为主线8.96Km加支线1.98Km的20cm+20cm水泥稳定碎石底基层和基层分别约70000 m ²,6cm厚中粒式沥青混凝土下面层AC-20C,4cm厚细粒式SBS改性沥青混凝土上面层AC-13C分别约为8200 m ²,交安部分约7Km波形护栏、4833m²热熔标线及其他警示标志标牌。
2.2 招标范围:本次招标分为S313北川开坪乡至片口乡灾毁修复整治工程三标段(K22+000~K30+947.247)范围内的施工自检试验室招标,主要内容包括路基、路面、桥涵、交安施工自检试验检测工作。
2.3 标段数量:本次招标共1个标段,只选取一家单位作为中标单位。
2.4 服务期限:服务期预计18个月(以实际发生为准)。
3、投标人的资格要求
3.1 投标人资格条件
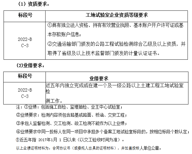
![A48ZEKXOJ]RV%1R53DZZ([Q.png A48ZEKXOJ]RV%1R53DZZ([Q.png](/upload/202203/24/202203241632133395.png)

3.1 财务能力:2020年度财务净资产收益率≥0(注:财务净资产收益率=(年度净利润÷ 年末净资产)×100%)。
3.2 本次招标不接受联合体投标。
3.3 同一投标人最多只能参与1个标段的投标,同一投标人只允许获得1个标段的中标资格。
3.4 企业信誉
投标人必须在公路水运工程试验检测管理信息系统办理了信用评价,且不得处于禁止投标行政处罚期内,本招标文件所指信用等级均为公路水运工程试验检测管理信息系统2020年信用评价等级。本次招标不接受信用等级为C级及以下的投标人投标。本招标文件中的投标人信用等级以投标截止日在公路水运工程试验检测管理信息系统网站( https://www.jtsyjc.net/)上公布的内容为准。
3.5 关联关系
(1) 法定代表人为同一人或者存在控股、管理关系的不同投标人,不得参加同一
标段投标。否则,相关投标均无效。(控股关系,是指其出资额占有限责任公司资本总额百分之五十以上或者其持有的股份占股份有限公司股本总额百分之五十以上的股东;出资额或者持有股份的比例虽然不足百分之五十,但依其出资额或者持有的股份所享有的表决权已足以对股东会、股东大会的决议产生重大影响的股东)。
(2) 投标人与本项目的投资人(牵头人及成员)存在第3.6款(1)款规定的关系,将不能参与投标。若存在上述情况,评标时投标文件将按无效投标处理。
3.6 特殊资格要求:投标人为招标人资信库成员(试验检测类)。
4、评标办法
本次招标采用资格后审。评标方法采用综合评估法。评标办法详见招标文件“第三章评标办法”。
5、招标文件的获取
5.1凡有意参加本项目的潜在投标人,请于2022 年 3月 2 5日 9:30至 2022 年 3月 2 9 日17:30开始进行网上报名获取招标文件,不接受现场报名。
5.2报名须知:
(1)凡有意参加本项目的投标人需将联系人姓名、联系方式(电话和QQ邮箱)、单位介绍信、经办人身份证、法人身份证、营业执照、资质证书、基本账户开户许可证盖公章的PDF版扫描件,以电子邮箱的形式发送至3114642069@qq.com即报名成功;
(2)报名成功后,面试时间由招标人根据报名情况电话通知,请各投标人保持通信畅通;参加面试的投标人主要人员为:试验室主任;参加面试的人员请自备简历一份。
注:面试人员应与投标文件中管理人员一致。
面试地点:四川省成都市武侯区天府四街158号易上OCG国际中心B座11楼会议室。
(3)面试结果由招标人在全部投标人面试结束后通知,经面试合格的投标人方有资格购买招标文件,以邮箱收到标书购买费转账回执单为准。
(4)招标人在2022年3月30日前通过QQ邮箱(3114642069@qq.com)将招标文件、图纸及其余相关招标参考资料电子版发送至各投标人报名邮箱;
(5)需招标文件资料费收据的投标人,可持银行回执单在四川省成都市武侯区天府四街158号易上OCG国际中心B座11楼财务处开具。
5.3招标文件补遗书(如有)由投标人在四川省交通建设集团股份有限公司官网(https://www.scjtgc.com/)上自行查阅和下载。
投标人应在投标期间适时关注上述网站,并及时下载相关内容,招标人不再另行通知。如有问题或疑问,应及时与招标人联系;逾期未联系的,招标人视为投标人没有任何问题和疑问,或是已收到或默认已收到,否则造成的一切后果由投标人负责。
5.4招标文件售价500元/份。
缴纳标书购买费开户银行及账号:
开户名称:四川省交通建设集团股份有限公司
开户行:中国建设银行股份有限公司成都南郊支行
银行帐号:5105 0187 5136 0000 0229
转账时备注“S313北川开坪乡至片口乡灾毁修复整治工程施工三标段工地试验室资料费”。
6.其他要求
6.1投标人可提供备选试验室主任1名,但不作强制要求。未通过或未参与面试的主要人员,不得在本项目担任职务。如果在评标过程中发现投标人投标文件中拟投入本项目试验室主任与面试人员不一致,直接按无效投标处理。
6.2参与面试的主要人员必须是响应招标文件要求的人员,是投标人拟投入本项目的人员,是履行合同的人员。
7、投标文件的递交及相关事宜
7.1 现场踏勘及投标预备会
现场踏勘:招标人不组织,由投标人自行组织前往,投标人自行负责考察过程中的交通、安全以及相关费用。
投标预备会议:招标人不召开投标预备会。
7.2投标文件的递交截止时间为: 2022年 4 月 6 日10:00时,投标人须将按要求密封完好的投标文件以面交方式送达:成都市武侯区二环路西一段90号四川交投大厦8楼四川省交通建设集团股份有限公司A826开标室。招标人定于投标文件送交截止时间的同一时间、同一地点举行公开开标,投标人应派代表出席并签认开标结果。
7.3以下情况招标人将不予受理投标文件:
(1) 逾期送达的;
(2) 未送达指定地点的;
(3) 投标文件密封及书写不符合要求的。
8. 发布公告的媒介
本 次 招 标 公 告 同 时 在 四 川 省 交 通 建 设 集 团 股 份 有 限 公 司 ( 网 址 : http://www.scjtgc.com/)网站上发布。
9. 招标工作公开接受社会监督
9.1中标结果公示:招标人在确定中标人之日起 3 个工作日内,将中标结果在四川省交通建设集团股份有限公司官网(https://www.scjtgc.com/)上公示 3 个工作日以接受社会公开监督。投标人或者其他利害关系人对评标结果有异议的,应当在中标人公示期间书面提出。
9.2投诉处理:投诉材料要求、投诉受理条件及查处参照七部委令第 11 号和川交函[2017]29 号对投诉的规定执行。超出投诉时效的,则不予受理。
9.3监督电话:028-62432686
10. 联系方式
招 标 人:四川省交通建设集团股份有限公司
地 址:成都市武侯区天府四街158号易上OCG国际中心B座11楼
联 系 人:刘先生(电话:13882043654)
联 系 人:王女士(电话:18502892727)
招标人:四川省交通建设集团股份有限公司
2022年3月24日