1、招标条件
本项目招标人为四川省交通建设集团有限责任公司。乐西高速S2标段拉一木互通反压护道沟道改道工程项目(项目名称)招标文件公司已经审批完毕。资金来源为业主拨付计量款,项目出资比例为100%。本项目已具备招标条件,现对该项目进行公开招标。
2、项目概况与招标范围
2.1 项目概况:乐西高速S2标段拉一木互通反压护道沟道改道工程位于四川省凉山彝族自治州昭觉县拉一木乡境内,占用昭觉县竹核四级电站(原名黑桥电站)拉一木沟,在右岸山体内开挖引洪隧洞进行排洪,排洪至吾阿觉沟。竹核四级电站进水口、厂区有美(姑)昭(觉)公路通过,交通条件好。本项目工程主要建筑物包括:工程由拉一木河拦洪坝、引洪隧洞、谷坊、吾阿觉沟取水口、竹核四级电站引水渠道、竹核四级电站沉沙池、竹核四级电站引水隧洞、吾阿觉沟护岸及反压体截水沟共同组成。
拦洪坝轴线与拉一木河水流向正交,坝顶总长36.0m,横断面大致呈梯形,坝顶宽3.5m,高程1647.00m,坝基高程1634.70m,最大坝高12.30m(计齿槽);引洪隧洞进口位于拦河坝上游,出口布置于吾阿觉沟左岸,轴线呈直线,平面总长1056.20m,隧洞断面采用城门洞形,尺寸9.0*9.0m~6.0*6.0m(B*H),隧洞底板采用HFC40混凝土抗冲,边墙采用C40钢筋混凝土浇筑,顶拱采用C25钢筋混凝土浇筑。砼厚度均为0.6m;谷坊轴线位于拉一木河干流,距拦洪坝约160m处,轴线与拉一木河水流向正交,坝顶总长35.50m。谷坊采用重力式刚性坝,横断面大致呈梯形,坝顶宽2.0m,高程1651.60m,坝基高程1642.60m,最大坝高9.0m(沟床以上6.0m),坝基总宽10.20m;吾阿觉沟取水口位于竹核四级电站原拱坝坝址上游170m处,由取水口由首部枢纽、引水暗渠组成。溢流坝轴线总长为27.0m,最大坝高约为10.50m,堰顶高程1605.00m。进水闸、冲砂闸轴线总长约10.70m,闸顶高程1610.00m,最大闸坝高16.50m(含齿槽)。进水闸后接一段引水渠道,长136.00m,断面尺寸2.0m×2.0m(H×B)。消力池和海漫位于竹核四级电站原拱坝取水口上游侧,接于新建引水渠道后。消力池长30.0m,消力池底板厚1.0m,消力池底设置反滤层,φ50PVC排水管间距2.0×2.0m呈梅花型布置。消力池后海漫长度为10m,采用钢筋石笼结构,厚1.0m,末端齿墙深度为3.0m;电站原拱坝进行加固,原拱坝轴线长24.0m,顶宽1.0m,河床以上高4.0m,坝顶高程1594.00m,本次在原坝背侧采用C15砼以溢流堰型式加固。溢流面采用常规的WES曲线,坝高7.5m,堰顶高程1594.00m。拱坝加固体后接消力池及海曼,其中消力池长25.00m,海曼长10m;竹核四级电站原引水隧洞尺寸为1.0×1.5m(宽×高),过流能力不足,需扩挖至2.0m×2.5m(宽×高),隧洞首底板高程为1593.00m,与原隧洞进口高程一致,隧洞出口底板高程为1591.00m;总落差2.00m;吾阿觉沟护岸起于隧洞出口上游约50m处,止于吾阿觉沟沟口;拉一木干流左岸护岸起于吾阿觉沟沟口,至于沟口下游约140m处;拉一木沟吾阿觉沟护岸左右岸总长1531.16m;干流左岸护岸136.73m。
2.2 招标范围:本次招标活动为乐西高速S2标段拉一木互通反压护道沟道改道工程项目招标。主要工作内容见本公告附表一(附表一中试验检测项目(或参数)均为预估检测项目(或参数),在开展现场检测工作后,实际检测内容及频率根据批复的检测计划及现行的规范规定进行实施。)。
2.3 标段数量:本次招标共 1 个包件,只确定 1 名中标人。
2.4 服务期限:工期为12个月(以实际发生为准)。
3、投标人的资格要求
3.1 投标人资格条件

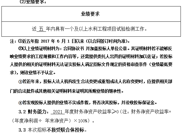
![})}6[G$OJ~D6B]703OZCB`B.png](/upload/202301/10/202301101543086829.png)

3.5 关联关系
(1)法定代表人为同一人或者存在控股、管理关系的不同投标人,不得参加同一包件投标。否则,相关投标均无效。(控股关系,是指其出资额占有限责任公司资本总额百分之五十以上或者其持有的股份占股份有限公司股本总额百分之五十以上的股东;出资额或者持有股份的比例虽然不足百分之五十,但依其出资额或者持有的股份所享有的表决权已足以对股东会、股东大会的决议产生重大影响的股东)。
(2)投标人与本项目的投资人(牵头人及成员)存在第3.5款(1)款规定的关系,将不能参与投标。若存在上述情况,评标时投标文件将按无效投标处理。
3.6 特殊资格要求:投标人为招标人资信库成员(水利工程质量检测类)。
4、评标办法
本次招标评标方法采用经评审最低投标价法(详见招标文件“第三章评标办法”)。
5、招标文件的获取
5.1 凡有意参加投标者,请于 2023 年 1 月 10 日至 2023 年 1 月 16 日(上午9:00至下午17:00)(北京时间),持授权书或单位介绍信原件、经办人身份证复印件(原件备查)、营业执照副本复印件、报名费转账凭证、资质证书正本及副本、资质认定证书正本复印件(以上复印件均加盖单位公章)到四川蜀工公路工程试验检测有限公司经营管理部(四川省成都经济技术开发区(龙泉驿区)车城西二路176号3栋1楼1号A304)领取招标文件。招标文件每套售价500元,售后不退,投标资格不能转让。报名费转至以下账户(接受个人账户和单位基本账户转账,由个人账户转报名费在报名时还需提供转账人身份证复印件;只开具收据,不能开具发票):
户名:四川蜀工公路工程试验检测有限公司
开户银行:中国建设银行股份有限公司成都经济技术开发区支行
账号:51001556808051507556
转账时请备注:乐西S2标段拉一木互通项目报名费。
5.2 招标人不提供邮购招标文件服务。
5.3 招标文件补遗书(如果有)由投标人在四川省交通建设集团有限责任公司(网址:http://www.scjtgc.com/)网站自行查阅和下载。
投标人在投标期间关注上述指定网站,并及时下载相关内容,招标人不再另行通知。下载过程中如有问题或疑问请及时与招标人联系。逾期未联系的,招标人视为投标人无任何问题,或是已收到或默认已收到,否则,造成的一切后果由投标人负责。
6、投标文件的递交及相关事宜
6.1 现场踏勘及投标预备会
现场踏勘:招标人不组织,由投标人自行组织前往,投标人自行负责考察过程中的交通、安全以及相关费用。
6.2 投标预备会议:招标人不召开投标预备会。
6.3 投标文件送交的时间为 2023 年 1 月 17 日上午 9 时 10 分(北京时间),截止时间为 2023 年 1 月 17 日上午 9 时 10 分(北京时间),投标人必须按要求将密封完好的投标文件以面交方式送达招标人指定地点:四川省交通建设集团有限责任公司(成都市武侯区二环路西一段90号四川高速大厦八楼 B816 )。招标人定于投标文件送交截止时间的同一时间、同一地址举行公开开标,投标人应派代表出席并签认开标结果。
6.4 以下情况招标人将不予受理投标文件:
(1)逾期送达的;
(2)未送达指定地点的;
(3)投标文件密封及书写不符合要求的。
7. 发布公告的媒介
本次招标公告同时在四川省交通建设集团有限责任公司(网址:http://www.scjtgc.com/)网站上发布。
8.联系方式
招 标 人:四川省交通建设集团有限责任公司
地 址:成都市武侯区二环路西一段90号四川高速大厦八楼A区B区
联 系 人:陈先生
电 话 :028-85262042
联 系 人:徐老师
电 话 :028-88423823
招标人:四川省交通建设集团有限责任公司
2023 年 1 月 10 日