1、招标条件
本项目招标人为四川省交通建设集团股份有限公司。根据 四川省交通建设集团股份有限公司达渝高速公路高竹互通立交及连接线工程工地试验室(项目名称)现有设计成果,编制完成本项目工地试验室规划方案及综合费用测算,公司已经审批完毕。资金来源为企业自筹,项目出资比例为100%。本项目已具备招标条件,现对该项目进行公开招标。
2、项目概况与招标范围
2.1 项目概况:达渝高速高竹互通及连接线项目位于达渝高速川渝收费处,包含互通式立交一座、连接线585米。
该项目主要包含的内容有:67米长1*55钢混组合梁一座、62米长1*50钢混组合梁(车行天桥)一座、136米长6*20预应力砼简支小箱梁;涵洞13座共计314.5米;防护工程约26000m3;土石方开挖51.8万方,其中挖石方约36.1万方,填方15万方,弃方36万方;路面工程合计4.6万平,其中收费广场4400平。
2.2 试验室设置:四川省交通建设集团股份有限公司达渝高速公路高竹互通立交及连接线工程工地试验室拟设置一个主试验室(含路基和路面),该试验室驻地拟在距离工地约4公里处租用民房建设。
2.3 招标范围:本次招标活动为 四川省交通建设集团股份有限公司达渝高速公路高竹互通立交及连接线工程工地试验室招标,包括路基、路面、桥涵、防护工程等,但弯沉检测(仅落锤式弯沉仪检测及激光自动弯沉检测)不纳入本次招标范围内。本项目共划分为 1 个标段,只选取一名中标单位。
施工平面图详见本公告附表一(附表一的数据根据批复后施工图可能会发生调整,仅供投标人参考。)
2.4 服务期限:施工工期为14个月(最终以实际发生为准)。
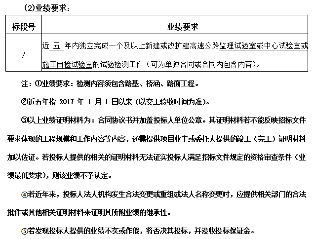
3、投标人的资格要求
3.1 投标人资格条件
![$24D}0M2R[75@`]MC{0{B0X.png $24D}0M2R[75@`]MC{0{B0X.png](/upload/202211/02/202211021113024047.png)

![C]`FU%NVFK%MH3FG504UD5E.png C]`FU%NVFK%MH3FG504UD5E.png](/upload/202211/02/202211021114465308.png)

![W0RV5]T(K[}OZ`WV3W~%`73.png W0RV5]T(K[}OZ`WV3W~%`73.png](/upload/202211/02/202211021114574854.png)
3.2 财务能力: 2021 年度财务净资产收益率≥0(注:财务净资产收益率=(年度净利润÷年末净资产)×100%)。
3.3 本次招标不接受联合体投标。
3.4 关联关系
(1)法定代表人为同一人或者存在控股、管理关系的不同投标人,不得参加同一标段投标。否则,相关投标均无效。(控股关系,是指其出资额占有限责任公司资本总额百分之五十以上或者其持有的股份占股份有限公司股本总额百分之五十以上的股东;出资额或者持有股份的比例虽然不足百分之五十,但依其出资额或者持有的股份所享有的表决权已足以对股东会、股东大会的决议产生重大影响的股东)。
(2)投标人与本项目的投资人(牵头人及成员)存在第3.4款(1)规定的关系,将不能参与投标。若存在上述情况,评标时投标文件将按无效投标处理。
3.5 特殊资格要求:投标人为招标人资信库成员(试验检测类)。
注:投标人无需提供证明材料,由招标人自行核查。
4、评标办法
本次招标采用资格后审。评标方法采用综合评分法。评标办法详见招标文件“第三章评标办法”。
5、招标文件的获取
5.1 凡有意参加投标者,请于2022年 11 月 3 日至 2022 年 11 月 8 日(上午9:00 至下午17:00)(北京时间),持授权书或单位介绍信原件、经办人身份证复印件、营业执照副本复印件、资质证书正本及副本、资质认定证书正本、报名费缴纳凭证复印件(以上复印件均加盖单位公章)并持48小时核酸报告到四川省成都经济技术开发区(龙泉驿区)车城西二路176号3栋1楼1号A304 领取招标文件。招标文件每套售价500元,售后不退,投标资格不能转让。报名费转至以下账户(接受个人账户和单位基本账户转账;只开具收据,不能开具发票):
户名:四川蜀工公路工程试验检测有限公司
开户银行:中国建设银行股份有限公司成都经济技术开发区支行
账号:51001556808051507556
转账时请备注:高竹互通工地试验室项目报名费。
5.2 招标人不提供邮购招标文件服务。
5.3 招标文件补遗书(如果有)由投标人在四川省交通建设集团股份有限公司(网址:http://www.scjtgc.com/)网站自行查阅和下载。
投标人在投标期间关注上述指定网站,并及时下载相关内容,招标人不再另行通知。下载过程中如有问题或疑问请及时与招标人联系。逾期未联系的,招标人视为投标人无任何问题,或是已收到或默认已收到,否则,造成的一切后果由投标人负责。
6、投标文件的递交及相关事宜
6.1现场踏勘及投标预备会
现场踏勘:招标人不组织,由投标人自行组织前往,投标人自行负责考察过程中的交通、安全以及相关费用。
投标预备会议:招标人不召开投标预备会。
6.2 投标文件送交的时间为2022 年 11 月 15 日上午 9 时 00 分(北京时间),截止时间为 2022 年 11 月 15 日上午 9 时 30 分(北京时间),投标人必须按要求将密封完好的投标文件以面交方式送达招标人指定地点:四川省交通建设集团股份有限公司(成都市武侯区二环路西一段90号四川高速大厦八楼 A826 )。招标人定于投标文件送交截止时间的同一时间、同一地址举行公开开标,投标人应派代表出席并签认开标结果。投标人代表进入开标地点应持48小时核酸报告。
6.3 以下情况招标人将不予受理投标文件:
(1)逾期送达的;
(2)未送达指定地点的;
(3)投标文件密封及书写不符合要求的。
7. 发布公告的媒介
本次招标公告同时在四川省交通建设集团股份有限公司(网址:http://www.scjtgc.com/)网站上发布。
8.联系方式
招 标 人:四川省交通建设集团股份有限公司
地 址:成都市武侯区二环路西一段90号四川高速大厦八楼A区B区
联 系 人:陈先生
电 话 :028-85262042
联 系 人:徐老师
电 话 :028-88423823、13980576336
招标人:四川省交通建设集团股份有限公司
2022 年 11 月 2 日