1、招标条件
本项目招标人为四川省交通建设集团股份有限公司。根据 南充至成都高速公路扩容工程LJ4-1标段隧道瓦斯监测技术服务(项目名称)现有设计成果,编制完成本项目综合费用测算,公司已经审批完毕。资金来源为业主拨付的工程计量款,项目出资比例为100%。本项目已具备招标条件,现对该项目进行公开招标。
2、项目概况与招标范围
2.1 项目概况:南充至成都高速公路扩容工程LJ4-1标段:本项目起于南充市高坪区东观镇白鹤桥,止于南充服务区,起止桩号K1761+114.721-K1795+080,路线全长33.97km,桥梁7.76Km占比22.8%、隧道9.07Km占比26.7%、路基17.14Km占比50.5%。
2.2 技术标准:K1761+114.721-K1791+460(新建段30.35Km)为整体式路基宽度34.5m,采用双向六车道高速公路技术标准;K1791+460-K1795+080(扩建3.62Km)整体式路基宽度41m、分离式20.5m,采用双向八车道高速公路技术标准。
2.3 招标范围:本次招标活动为 南充至成都高速公路扩容工程LJ4-1标段隧道瓦斯监测技术服务招标。主要工作内容包括 隧道瓦斯监测 工作。具体工程内容及规模等详见本公告附表一(附表一的数据根据批复后施工图可能会发生调整,具体桩号及数量以批复的施工图为准,仅供投标人参考。)
2.4 标段数量:本次招标共 1 个标段,即 SDWSJC 标段 。
2.5 服务期限:详见本公告附表一,以实际发生为准。
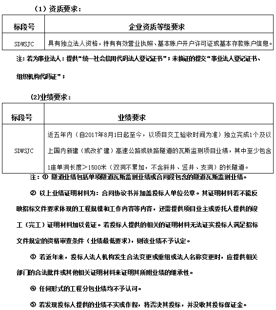
3、投标人的资格要求
3.1 投标人资格条件


3.2 财务能力: 2021 年度财务净资产收益率≥0(注:财务净资产收益率=(年度净利润÷年末净资产)×100%)。具有一般纳税人资格,能够按照国家现行税收政策足额开具增值税发票,财务状况良好,没有经济方面的亏损或违约行为。
3.3 本次招标不接受联合体投标。
3.4 企业信誉
①投标人在国家企业信用信息公示系统(http://www.gsxt.gov.cn)中查询严重违法失信企业名单查询网页信息资料(黑白或彩色);(事业单位不适用)
②“信用中国”网站(http://www.creditchina.gov.cn)中查询本单位失信被执行人的网页截图影印件(黑白或彩色);
③提供投标人(单位)、法定代表人、项目负责人、技术负责人的未行贿犯罪档案记录承诺函原件。
3.5 关联关系
(1)法定代表人为同一人或者存在控股、管理关系的不同投标人,不得参加同一标段投标。否则,相关投标均无效。(控股关系,是指其出资额占有限责任公司资本总额百分之五十以上或者其持有的股份占股份有限公司股本总额百分之五十以上的股东;出资额或者持有股份的比例虽然不足百分之五十,但依其出资额或者持有的股份所享有的表决权已足以对股东会、股东大会的决议产生重大影响的股东)。
(2)投标人与本项目的投资人(牵头人及成员)存在第3.5款(1)款规定的关系,将不能参与投标。若存在上述情况,评标时投标文件将按无效投标处理。
3.6 特殊资格要求:四川省交通建设集团股份有限公司《隧道有毒有害气体检测库》库内单位。
4、评标办法
本次招标采用资格后审。评标方法采用综合评分法。评标办法详见招标文件“第三章评标办法”。
5、招标文件的获取
5.1 凡有意参加投标者,请于2022年 10 月 8 日至 2022年 10 月 12 日(上午9:00 至下午17:00)(北京时间),持授权书或单位介绍信原件、经办人身份证复印件、营业执照副本复印件、报名费缴纳凭证复印件(以上复印件均加盖单位公章)、持48小时核酸报告。到四川省成都经济技术开发区(龙泉驿区)车城西二路176号3栋1楼1号A304 领取招标文件。招标文件每套售价800元,售后不退,投标资格不能转让。报名费转至以下账户(接受个人账户和单位基本账户转账;只开具收据,不能开具发票):
户名:四川蜀工公路工程试验检测有限公司
开户银行:中国建设银行股份有限公司成都经济技术开发区支行
账号:51001556808051507556
转账时请备注:成南隧道瓦斯监测项目报名费。
5.2 招标人不提供邮购招标文件服务。
5.3 招标文件补遗书(如果有)由投标人在四川省交通建设集团股份有限公司(网址:http://www.scjtgc.com/)网站自行查阅和下载。
投标人在投标期间关注上述指定网站,并及时下载相关内容,招标人不再另行通知。下载过程中如有问题或疑问请及时与招标人联系。逾期未联系的,招标人视为投标人无任何问题,或是已收到或默认已收到,否则,造成的一切后果由投标人负责。
6、投标文件的递交及相关事宜
6.1现场踏勘及投标预备会
现场踏勘:招标人不组织,由投标人自行组织前往,投标人自行负责考察过程中的交通、安全以及相关费用。
投标预备会议:招标人不召开投标预备会。
6.2 投标文件送交的时间为 2022 年 10 月 17 日上午 9 时 30 分(北京时间),截止时间为 2022 年 10 月 17 日上午 9 时 30 分(北京时间),投标人必须按要求将密封完好的投标文件以面交方式送达招标人指定地点:四川省交通建设集团股份有限公司(成都市武侯区二环路西一段90号四川高速大厦八楼 B826 )。招标人定于投标文件送交截止时间的同一时间、同一地址举行公开开标,投标人应派代表出席并签认开标结果。投标人代表进入开标地点应持48小时核酸报告。
6.3 以下情况招标人将不予受理投标文件:
(1)逾期送达的;
(2)未送达指定地点的;
(3)投标文件密封及书写不符合要求的。
7. 发布公告的媒介
本次招标公告同时在四川省交通建设集团股份有限公司(网址:http://www.scjtgc.com/)网站上发布。
8.联系方式
招 标 人:四川省交通建设集团股份有限公司
地 址:成都市武侯区二环路西一段90号四川高速大厦八楼A区B区
联 系 人:陈先生
电 话 :028-85262042
联 系 人:徐老师
电 话 :028-88423823
招标人:四川省交通建设集团股份有限公司
2022 年 10 月 8 日