通知公告
公司要闻 疫情防控 基层动态 通知公告

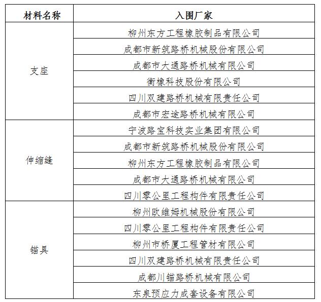
支座、伸缩缝、锚具材料供应商招标 入围名单公示

时间:2020-10-22           来源:本站
返回列表

四川交投建设工程股份有限公司招标委员会根据公司第二十次总经理办公会审议意见研究决议了《支座、伸缩缝、锚具入围厂家名单》,现将名单公示如下:

QQ截图20201022094646.jpg

公示期限:2020年10月22日至2020年10月26日止。

业务工作部门联系方式:028-85262029

纪检监察部门联系方式:028-85596130

2020年10月22日    


版权所有 2024 四川省交通建设集团有限责任公司 蜀ICP备2023004258号