1.项目概况
本工程位于成渝高速资阳出口,娇子大道作为资阳市的“口岸”、“迎宾大道”,并且作为资阳对外连接的重要通道,对于整个资阳城市向西发展,连接临空经济区有着重要的作用,是资阳城市通往临空经济区最快速最便捷道路的必经之地。
2.技术指标
娇子大道西延线长1530.965m,按照城市主干道标准,计速度60km/h;资阳互通连接线全长1171.507m,按照城市主干路标准,设计速度60km/h。
3.招标内容
娇子大道西延线(一期)建设项目(市政工程):娇子大道西延线J匝道桥及L匝道桥钢箱梁
段落划分(该部分段落工程数据仅供参考,具体段落和工程数量以施工图和项目部下发的文件为准):
段落划分如下:

工期:J匝道桥工程工期预估为2019年3月-2019年11月底,L匝道桥工程工期预估为3个月,且根据项目部总体下发的文件执行。从颁发交工证书起算,缺陷责任期为24个月,保修期60个月。
4.投标人资格要求
4.1 投标人资格条件
具有独立法人资格的一般纳税人,持有有效的营业执照、资质证书、安全生产许可证、基本账户开户许可证。
具有住房和城乡建设部颁发的钢结构工程专业承包贰级及以上资质。
4.2 业绩要求:
近五年内(自2013年1月1日起至今,以项目交工验收时间为准)完成类似业绩1个及以上。
4.3协作施工模式:
采用专业分包的协作模式。中标人按设计图纸要求进行钢材的采购、钢梁设计、评审、加工制作、工厂试拼装、涂装(含节段安装完成后的封锚和补漆)、运输、预拼、吊装、焊接安装等。
项目部根据设计图纸有效工程数量结算。
4.3.1 材料和机械
4.3.1.1 施工涉及的全部主要材料和辅助材料全部由中标人自行采购,所有材料(主材、辅材)已经包含在清单单价中。材料及成品、半成品材料外委检测由项目部统一负责,中标人承担费用。
按相关技术规范,钢箱梁运输、制作等合理损耗约7%,此项费用摊销在制安综合价中,由此增加的主材费用由中标人承担,招标人不另行计价。招标人按设计量结算给中标人,中标人对此予以理解并认可。
中标人自行采购的钢板实行调差机制,调价只针对设计钢箱梁工程数量的钢板的材料价格。材料价格执行相应施工开始时点对应的《资阳市工程造价信息》上的材料信息价;信息价为区间价格的,按区间中间价执行;《资阳市工程造价信息》上没有的材料价格,由建设单位按照工程造价信息价格组成方式进行询价确认;材料价格风险分担按照四川省《规范建设工程造价风险分担行为的规定》川建造价发〔2009〕75号规定执行。
4.3.1.2机械及机械所使用的燃油等能源、电力等均由中标人自行提供,该部分费用已经包含在清单单价中。
4.3.2 内业管理
中标人负责各自协作段落内的工程内业资料,包括质检资料、测量资料、方案、技术交底、安全交底、计量资料、变更资料和竣工资料的编制、收集、整理和签认,所在段落内的内业资料须满足档案馆等竣工验收部门的要求。
上述资料需要的试验和检测资料由中标人自行与试验室接洽,项目部统一协调管理。
该部分成本已经包括在清单单价中。
4.3.3临建工程
4.3.3.1 协作段落内的施工便道由中标人自行负责,除建设单位考虑的便道费用外,其他便道视为已包含在清单单价内,不另行结算。
4.3.3.2 中标人驻地和民工住宿由中标人自行负责,费用已包含在清单单价内,不另行结算。
4.3.3.3 施工中所用电力设施、电费和电损等由中标人负责,费用已包含在清单单价内,不另行结算。
4.3.3.4钢箱梁在生产厂内加工制作,现场预拼装产地暂定现有预制梁板场地,中标人负责施工,并对方案和质量负责,费用已包含在清单单价内,不另行结算。
4.3.4变更管理
中标人必须按甲方、监理及业主的要求报批变更相关资料,负责各自协作段落内的工程变更协调、基础资料收集、变更资料施做和监理、设计的签认工作,配合项目部完成建设单位的签认工作。
变更资料需要的试验和检测资料由中标人自行与试验室接洽,测量和绘图资料由中标人自行负责。
未包含在投标清单中的新增单价视为已包含在综合单价中(变更工程除外),变更工程的新增单价,以业主财评价扣除甲供材料后为基准价进行比例下浮,下浮比例根据招标限价与中标总价计算,在公司新批限价的基础上等比例下浮。
4.3.5 结算及支付
4.3.5.1 中期结算
中标人合同签订,设备和钢材全部到场,经第三方检测合格,项目部根据中标人钢材购买发票、到场数量,在7个工作日内按到场钢材发票总额的100%办理材料款结算。发票到场钢材数量不得超过设计工程数量,主材采购价由甲乙双方共同询价后按价低经销商报价价格确定为主材单价。
吊装安装完毕且最后一道面漆涂装完成,且经项目部、监理及建设单位验收合格,结算支付以业主计量为前提依据,并扣除当期结算金额的2%民工保证金、5%质量保证金以及其他代扣金额(如有)。
中标人须根据结算及时向项目部提供相应的发票方可办理支付。
结算总量不超过设计图纸和变更工程数量之和。最终结算数量和金额不超过审计数量和金额。
4.3.5.2 工程结算过程中需扣留2%民工保证金和5%质量保证金,其中2%民工保证金在下期结算中返还。
4.3.5.3 所有支付均须开具真实有效的增值税专用发票。
4.3.6安全
4.3.6.1项目部统一购买建筑工程一切险及第三者责任险、工伤保险,保费由项目各中标人按产值分摊。中标人须自行购买团体意外伤害保险,保额不低于80万+8万。
4.3.6.2中标人必须按现行安全管理要求配备足名专职安全员,负责协作段落内的安全工作,服从项目部安全科管理。如专职安全员不到位,按每天1000元/天扣除乙方违约金。
4.3.6.3施工作业人员进场前,必须进行安全教育培训,中标人上报施工作业人员身份证复印件至项目部安全科购买保险,避免人员因未收到教育和参加保险导致严重后果。
4.3.6.4 施工过程中的安全设备、器械统一由项目部购买,各中标人根据需要领用。安全生产管理过程中发生的劳务、机械费用由中标人自行负责,该部分成本已经包含在清单单价内,不另行结算。
4.3.7 本项目工程量清单单价为含税工程量清单单价。
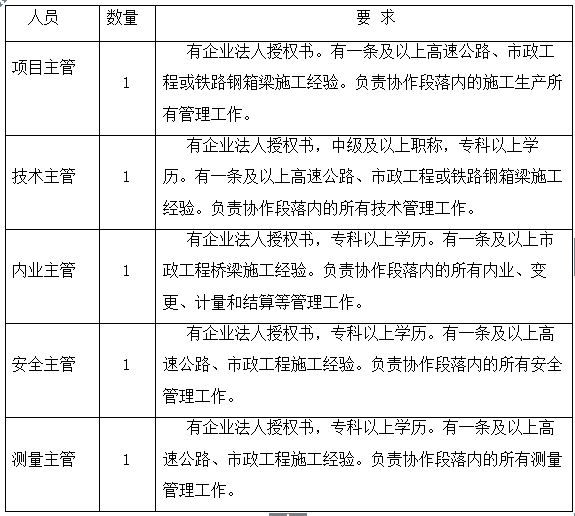
4.4人员要求
各投标人管理人员和技术人员的最低要求:

5.履约保证金
在正式签约前,乙方应按本合同暂定总额的3%向甲方缴纳履约保证金或保函,履约保证金在施工过程中根据工程进度退还,履约保函在工程交工验收后退还。
6.投标保证金
投标人在递交投标文件时,应按投标人须知的规定向招标人提交如下形式和金额的投标保证金:人民币5万元 。
7.招标文件的获取
凡有意参加本项目的潜在投标人,请于2018年8月2日至2018年8月6日在成都市二环路西一段90号B0206室购买招标文件。
8.投标文件的递交
投标人在2018年8月13日下午15:00时,截止时间为2018年8月13日下午3:30时,将按要求密封完好的投标文件以面交方式送达成都市二环路西一段90号A206本项目开标室。招标人定于投标文件送交截止时间的同一时间、同一地点举行公开开标,投标人应派代表出席并签认开标结果。
逾期送达的或者未送达指定地点或未按招标文件要求密封的投标文件,招标人不予受理。
9.联系方式
招 标 人:四川交投建设工程股份有限公司
地 址:成都市二环路西一段90号2楼
电 话:13550215583
传 真:028-85262023
联 系 人:邓女士
四川交投建设工程股份有限公司
2018年8月3日