1、招标条件
本项目发包人为中铁城市发展投资集团有限公司(以下简称发包人),项目公司为四川资潼高速公路有限公司(以下简称项目公司),根据工程现场情况及关于路面工程分公司成资渝高速公路TJ6项目高填路堤(冲击碾压、普夯)协作施工招标控制价的批复(川交投建设函〔2018〕202号)文件,目前具备高填路堤处治(冲击碾压和普夯)工程招标条件,现对该项目进行施工协作公开招标。
2、项目概况与招标范围
成资渝高速公路成都天府国际机场至潼南(川渝界)段项目是成都至资阳至重庆高速公路的重要组成部分,路线起于简阳江源镇附近,接成都天府国际机场高速公路,经资阳雁江区、乐至县、安岳县,止于川渝界安岳龙台镇高子湾,对接重庆规划的合川至潼南高速公路。本项目主线全线长16.5km,起讫桩号为:K130+000~K146+500,均位于安岳县境内。桥梁24座,涵洞通道27座,天桥3座,落地互通2处(安岳城西互通、安岳城北互通)。全线按双向四车道高速公路技术标准,设计速度80km/h,路基宽度24.5m,桥涵设计荷载采用公路—Ⅰ级。
本次招标高填路堤处治的冲击碾压机械性能参数为冲击能量25KJ,压实宽度2×1000mm,工作速度10~15km/h,冲碾20遍以上,路堤下沉量5~175px;高填路堤增强补压的普夯夯点按正三角形排列,间距1.5米,落距为10米,锤印重叠不小于1250px,单点夯击锤数为3击,夯击遍数暂定为2遍,根据试夯调整遍数,其余技术指标均符合部颁《公路工程技术标准》(JTGB01-2003)的规定值。
工期:所有协作段落工程工期为20个月,且根据项目部总体下发的文件执行。
缺陷责任期:从业主颁发交工证书起算,缺陷责任期为24个月。
工程质量目标:交工验收合格;竣工验收优良。
招标范围:K130+000~K140+500高填路堤处治(冲击碾压和普夯)。
3、投标人资格要求
投标人资格条件 :四川交投建设工程股份有限公司协作队伍资源内具有独立法人资格的一般纳税人,持有有效的营业执照、安全生产许可证、基本账户开户许可证。
资质要求:具有住房和城乡建设部颁发的公路工程施工总承包三级及以上资质。
业绩要求:近五年内(自2013年1月1日起至今,以项目交工验收时间为准)完成类似业绩1个及以上。
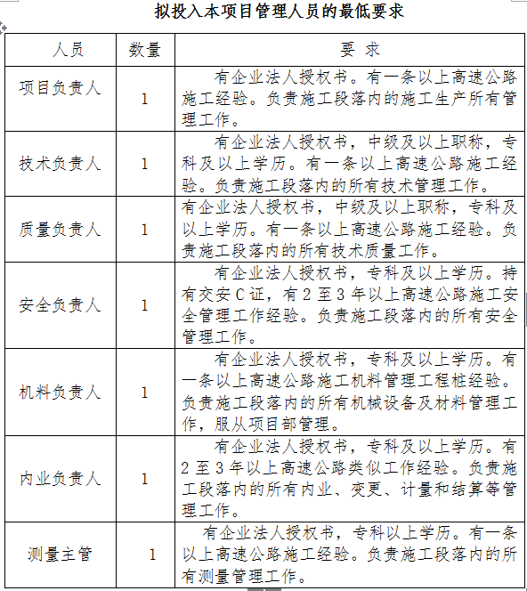
人员要求:具有从事类似工作经验的管理与技术人员。

注:1.本表为主要人员的基本要求,投标人应根据施工需要或招标人的要求增加或更换相关专业技术人员。
2.如因投标人的原因(除不可抗拒因素外)更换上述主要人员,须报请招标人批准,更换人员的资质不能低于招标文件要求,并不能免除其违约责任,即:更换主要负责人对投标人按每人次课以5万元人民币违约金。
3.投标人主要人员被要求更换的,按照每人次课以 5万元人民币违约金,更换人员的资质不能低于招标文件要求。
施工设备: 投标人须具有对应施工内容的相匹配的机械设备(自有或租赁)

注:以上所列机械设备为满足实际施工需要的最低要求。若监理、项目业主或招标人认为配备的机械设备不能满足现场施工的需要或不能保证工程质量和进度时,监理、项目业主或招标人有权要求增加或更换某些设备。
4、协作施工模式
本项目工程量清单单价为不含税工程量清单单价,所有支付均需根据结算资料金额开具增值税专用发票。
材料和机械:投标人负责施工所需机械,工程量清单单价中包含设备进场、维修、燃油等一切费用。
内业管理:投标人负责工程内业资料,包括质检资料、测量资料、施工方案、技术交底、安全交底、中间计量表、变更资料和竣工资料的收集、整理和监理单位的签认,该部分成本已经包含在工程量清单单价中。上述资料需要的试验和检测资料由投标人自行与试验室接洽,项目部统一协调管理。该部分费用已经包括在清单单价中。
变更管理:投标人负责工程变更协调、基础资料收集、变更资料完善和监理、设计单位的签认工作。变更资料需要的试验和检测资料由投标人自行与实验室接洽,测量和绘图资料由投标人自行负责,项目部负责建设单位的签认工作。
未包含在投标清单中的新增单价,清单中有类似子目号的采用类似子目号单价结算;清单中没有类似子目号的扣除甲供材料后,根据招标限价与投标总价计算下浮比例,在公司新批限价的基础上等比例下浮。
安全管理:项目部统一购买建筑工程一切险、雇主责任险,其中雇主责任险保额不低于80万,保费由投标人承担。投标人安全管理人员要求按照专业配备,持交安C证,并由投标人出具委托书并加盖鲜公章。负责施工段落内的安全工作,服从项目部安全科管理。如专职安全员不到位,按每天1000元/天扣除乙方违约金。 施工过程中的安全设施、安全物资各协作队伍必须按需领用。外协单位需建立相应物资库专门保管,不得浪费,不得将安全物资、设施变卖,安全科发现盗卖安全物资的,发现一次按照物资价格10倍予以处罚,并上报公司。安全生产管理过程中发生的劳务、机械费用由劳务协作方自行负责,该部分成本已经包含在清单单价内,不另行结算。
5、投标保证金
投标人在送交投标文件的同时,应按投标人须知规定向招标人提交如下金额的投标保证金:人民币5万元 。
6、履约保证金
在中标通知书发出后 28 天内,并在签订合同协议书之前,中标人应向招标人提交签约合同价 10%的履约担保;履约担保的形式由中标人自主选择银行保函或现金形式。银行保函应由支行及以上国有或股份制商业银行开具;现金形式的履约担保必须从投标人基本帐户中转出。
履约担保的储存、使用与返还:
(1)投标人的履约现金担保(若有)应由招标人指定的银行储存,履约现金担保所产生的活期存款利息归招标人所有。
(2)如果该投标人在本工程项目中不严格履行合同,根据监理人建议,招标人可动用履约担保解决对招标人利益可能带来风险的有关问题。
(3)当中标人在工程实施过程中,因安全、环保、劳务用工工资等问题发生,根据监理人建议,招标人可动用中标人履约担保督促承包人采取措施完成合同。
(4)招标人返还的履约担保(现金)只返还到投标人基本账户中。
(5)招标人应保证其履约担保(保函)在发包人或项目公司颁发工程交工证书前一直有效,工程交工验收合格,中标人提交合同价格 3%的质量保证金后,招标人退还履约担保。
7、质量保证金
质量保证金在工程交工验收合格后一次性缴纳,招标人同时退还其履约担保。质量保证金的限额为合同价格的 3%,质量保证金可以用现金或银行保函方式缴纳。在约定的缺陷责任期满,中标人已按合同约定完成缺陷责任且取得发包人或项目公司签发的缺陷责任终止证书后 28 天内返还质量保证金。
中标人应保证其履约担保(保函)在发包人或项目公司颁发工程交工证书前一直有效,工程交工验收合格,中标人提交合同价格 5%的质量保证金后,招标人退还履约担保。
8、发布公告的媒介
本次招标公告同时在四川交投建设工程股份有限公司官网(http://www.scjtgc.com/)上发布。
9、招标文件的获取
凡有意参加本项目的潜在投标人,请于2018年12月11日至20日(工作日9:00至17:00)在成都市武侯区机投街道武兴一路15号大地世纪2栋7楼8736室购买招标文件。
10、投标文件的递交
投标人在2019年1月3日上午8:30时-10:30时(北京时间),截止时间为2019年1月3日上午10:30时(北京时间),将按招标文件要求密封完好的投标文件以面交方式送达成都市武侯区机投街道武兴一路15号大地世纪2栋7楼8721室。招标人定于投标文件送交截止时间的同一时间、同一地点举行公开开标,投标人应派代表出席并签认开标结果。
逾期送达的或者未送达指定地点或未按招标文件要求密封的投标文件,招标人不予受理。
11、联系方式
招 标 人:四川交投建设工程股份有限公司路面工程分公司
地 址:成都市武侯区机投街道武兴一路15号大地世纪2栋7楼8736室
邮政编码:610045
电 话:13540478475
传 真:85262023
联 系 人:张先生
招 标 人:四川交投建设工程股份有限公司
路面工程分公司
2018年12月10日