1、项目概况
本工程为达陕高速公路百里峡互通式立交建设工程,主要为连接达陕高速与百里峡快速通道的枢纽工程,设计A、B、E、U匝道及加宽段Z1、Y1、Z2、Y2组成。A匝道是为了百里峡通往达州及万源方向的交通转换;B匝道是为了达州及万源方向的车辆驶入百里峡的交通转换;E匝道连接了A、B匝道及快速通道;U匝道为回头匝道,完成百里峡至万源方向的往返车辆的交通转换。Z1、Y1、Z2、Y2是原达陕高速加宽拼接段。本项目位于宣汉县新华镇对面,新建新华互通直接达陕高速公路。该互通立交是百里峡快速通道的项目起点,主要由桥与路基组成,桥全长2141.749米、宽度9~10.5米,路基长926.7米、宽度10.5~16.5米。主要为促进新华社会经济发展,促进当地扶贫开发,促进百里峡旅游资源开发,具有重要意义。
2、技术指标
本项目互通范围内的主要技术指标如下:

设计标准轴载:以双轮组单轴载100KN为标准轴载,表示为BZZ-100。
设计年限:沥青路面设计年限15年;水泥混凝土路面设计基准期30年。
公路自然区划:V2—四川盆地中湿区。
3、招标内容
DS-LM标:达陕高速公路百里峡互通式立交建设工程范围内路面工程。
暂估协作工程量:水稳料6332m3,沥青混凝土2667m2。
该部分段落工程数据仅供参考,具体段落和工程数量以施工图和项目部下发的文件为准。
工期:所有协作段落工程工期为2个月,且根据项目部总体下发的文件执行。从业主颁发交工证书起算,缺陷责任期为24个月。
4、投标人资格要求
4.1 投标人资格条件
公司库内具有独立法人资格的一般纳税人,持有有效的营业执照、安全生产许可证、基本账户开户许可证。
具有住房和城乡建设部颁发的施工总承包三级及以上资质。
4.2 业绩要求
近五年内(自2013年1月1日起至今,以项目交工验收时间为准)完成类似业绩1个及以上。
4.3协作施工模式
4.3.1材料和机械
4.3.1.1 以下材料由项目部统一采购,投标人按设计量领用,清单单价中不包含以下材料价格:沥青。该部分领用材料超过设计量时,超耗量按1.5倍采购价格在结算中扣除。
4.3.1.2其他材料由投标人自行采购,该部分材料已经包含在投标人清单单价中。自购材料外委检测由项目部统一负责,投标人承担费用。材料不调差。
4.3.1.3机械及机械所使用的燃油等能源均由投标人自行提供,该部分费用已经包含在投标人清单单价中。
4.3.2 内业管理
投标人负责各自协作段落内的工程内业资料,包括质检资料、测量资料、方案、技术交底、安全交底、中间计量表、变更资料和竣工资料的收集、整理、施做和监理单位的签认。
上述资料需要的试验和检测资料由投标人自行与试验室接洽,项目部统一协调管理。
该部分成本已经包括在清单单价中。
4.3.3临建工程
4.3.3.1 协作段落内的纵向施工便道由投标人自行负责,费用已包含在清单单价内,不另行结算。红线外的横向进场便道由项目部负责。
4.3.3.2 劳务协作队伍驻地和民工住宿由投标人自行负责,费用已包含在清单单价内,不另行结算。
4.3.3.3 工程电力由投标人负责,电费和电损由投标人负责,费用已包含在清单单价内,不另行结算。
因外界条件制约,动力电未开通的协作段落,项目部不给予任何形式的措施补助,该部分成本已经包含在清单单价内,不另行结算。
4.3.3.4拌和站建设或租赁由投标人自行负责,费用已包含在清单单价内,不另行结算。
4.3.4变更管理
投标人负责各自协作段落内的工程变更协调、基础资料收集、变更资料施做和监理、设计的签认工作。项目部负责建设单位的签认工作。
变更资料需要的试验和检测资料由投标人自行与试验室接洽,测量和绘图资料由投标人自行负责。
未包含在投标清单中的新增单价,清单中有类似子目号的采用类似子目号单价结算;清单中没有类似子目号的扣除甲供材料后,根据招标限价与投标总价计算下浮比例,在公司新批限价的基础上等比例下浮。
4.3.5 结算及支付
4.3.5.1 项目部按月进行结算,投标人根据结算及时向项目部提供相应的发票,项目计量资金到位后的结算方可办理支付。
4.3.5.2 工程结算过程中需扣留5%的质量保证金、3%的审计保证金。如建设单位增加扣留保证金的项目和比例,则按建设单位的管理实行。
4.3.5.3 所有支付均需开具10%的增值税专用发票。
4.3.6安全
4.3.6.1项目部统一购买建筑工程一切险以及第三者责任险。团体意外保险由项目部统一购买,保额不低于80万,保费由各协作队伍负责。
4.3.6.2协作队伍必须按现行安全管理要求配备足名专职安全员,负责协作段落内的安全工作,服从项目部安全科管理。如专职安全员不到位,按每天1000元/天扣除乙方违约金。
4.3.6.3 施工过程中的安全设备、器械统一由项目部购买,各劳务协作队伍根据需要领用。安全生产管理过程中发生的劳务、机械费用由劳务协作方自行负责,该部分成本已经包含在清单单价内,不另行结算。
4.3.7 本项目工程量清单单价为含税工程量清单单价。
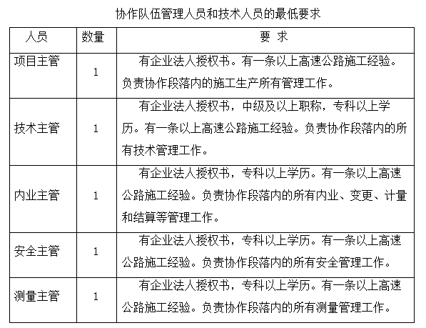
4.4人员要求

4.5协作招标原则
不少于三家库内单位投标,在均满足限价和其他商务条件下,最低总价中标。
5、履约保证金
投标人中标后需缴纳不低于相应段落中标价2%的履约保证金或3%的国有银行无条件履约保函,履约保证金在施工过程中根据工程进度退还,履约保函在工程交工验收后退还。
6、投标保证金
投标人在递交投标文件时,应按投标人须知的规定向招标人提交如下形式和金额的投标保证金:人民币5万元 。
缴纳投标保证金后,在规定时间内未递交投标资料、中标后不缴纳履约保证金或履约保函、不完善合同的投标人视为自动放弃,没收投标保证金。
7、招标文件的获取
凡有意参加本项目的潜在投标人,请于2018年12月12日至2018年12月19日在成都市高鹏大道航利集团四楼工程处。
8、投标文件的递交
投标人在2018年12月20日上午10:00时,截止时间为2018年12月20日上午10:00时,将按要求密封完好的投标文件以面交方式送达成都市高鹏大道航利集团四楼工程处。招标人定于投标文件送交截止时间的同一时间、同一地点举行公开开标,投标人应派代表出席并签认开标结果。
逾期送达的或者未送达指定地点或未按招标文件要求密封的投标文件,招标人不予受理。
9、联系方式
招 标 人:四川交投建设工程股份有限公司市政工程分公司
地 址:成都市高鹏大道航利集团四楼
电 话:13108111198
传 真:028-83334690
联 系 人:周先生
招 标 人:四川交投建设工程股份有限公司
市政工程分公司
2018年12月12日