1、项目概况
TJ5合同段位于乐至县境内,标段主线全线长15.9km,路线依次经过乐至县石湍镇、通旅镇、双河场乡、回澜镇、龙溪乡。 起于K114+100(石湍镇万古村)、止于K130+000(龙溪乡西禅村)。主线桥梁2415.01m/8座,其中特大桥0座,大桥22415.01m/8座,中小桥0座;匝道桥1443.58m/7座,其中大桥1385.05m/6座,中桥58.53m/1座,桥隧比15.66%;涵洞38道(主线25道,渝蓉枢纽互通内13道);人行天桥3座,车行天桥2座,渡槽2座;互通式立交1处(渝蓉枢纽互通);服务区1处(乐至南服务区)。
TJ7合同段主线全线长17.002km,起于K146+500、止于K163+502,龙台互通连接线全长8.38km。全线共设置互通2处,其中,枢纽互通1处(内遂互通),落地互通1处(龙台互通)。服务区1处(安岳服务区)。主线共设置桥梁7座,其中大桥5座,中桥2座。钢筋砼盖板涵88座,圆管涵1座,渡槽1座,车型天桥3座,人行天桥2座。
2、技术指标

3.招标内容
本次招标分为两个标段:
成资渝TJ5-8标K114+100-K130+000绿化工程劳务协作项目;
成资渝TJ7-10标K146+488.94-K163+502绿化工程劳务协作项目;
每个投标人最多可投1个标段,如同时投两个标段,且作废标处理。
工期:工程工期为18个月,且根据项目部总体下发的文件执行。从颁发交工证书起算,缺陷责任期为24个月,保修期为24个月。
4.投标人资格要求
4.1 投标人资格条件
公司库内具有独立法人资格的一般纳税人,持有有效的营业执照、资质证书、安全生产许可证、基本账户开户许可证。
具有住房和城乡建设部颁发的施工总承包叁级及以上资质。
4.2 业绩要求:
近五年内(自2014年1月1日起至今,以项目交工验收时间为准)完成类似业绩1个及以上。
4.3协作施工模式:
4.3.1
机械及机械所使用的燃油等能源、电力等均由中标人自行提供,该部分费用已经包含在清单单价中。
4.3.2 结算及支付
4.3.2.1 项目部按月进行结算,协作队伍根据结算及时向项目部提供相应的发票,项目计量资金到位后,中标人结算方可办理支付。
4.3.2.2 工程结算过程中需扣留5%的质量保证金、3%审计保证金、1%民工保证金。
4.3.2.3 所有支付均需开具增值税专用发票。
4.3.3安全
4.3.3.1项目部统一购买建筑工程一切险以及第三者责任险,保费由各中标人按产值分摊。团体意外保险由中标人自行购买,保额不低于80万,保费中标人自行承担。
4.3.3.2中标人必须按现行安全管理要求配备足名专职安全员,负责协作段落内的安全工作,服从项目部安全科管理。如专职安全员不到位,按每天1000元/天扣除乙方违约金。
4.3.3.3 施工过程中的安全设备、器械统一由项目部购买,各中标人根据需要领用。安全生产管理过程中发生的劳务、机械费用由中标人自行负责,该部分成本已经包含在清单单价内,不另行结算。
4.3.4 其他说明
4.3.4.1 乙方驻地和民工住宿由乙方自行负责,费用已包含在清单单价内,不另行结算。
4.3.5 本项目工程量清单单价为不含税工程量清单单价,税金按9%另计。
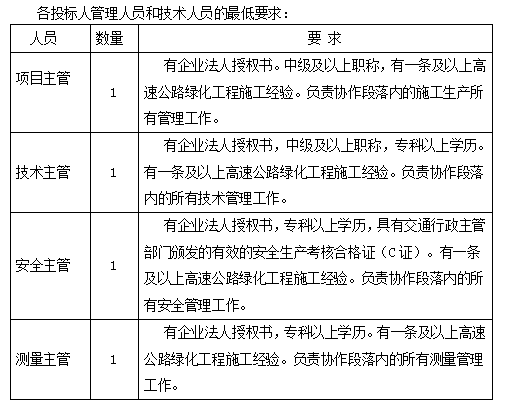
4.4人员要求

5.履约保证金
投标人中标后需缴纳不低于相应段落总造价3%的履约保证金或保函,履约保证金在施工过程中根据工程进度退还,履约保函在工程交工验收后退还。
6.投标保证金
投标人在递交投标文件时,应按投标人须知的规定向招标人提交如下形式和金额的投标保证金:人民币5万元 。
7.招标文件的获取
凡有意参加本项目的潜在投标人,请于2019年5月23日至2019年5月27日在成都市二环路西一段80号金科双楠天都2号楼1328室购买招标文件。
8.投标文件的递交
投标人在2019年5月30日上午10:00时,截止时间为2019年5月30日上午10:00时,将按要求密封完好的投标文件以面交方式送达成都市二环路西一段80号金科双楠天都2号楼1330本项目开标室。招标人定于投标文件送交截止时间的同一时间、同一地点举行公开开标,投标人应派代表出席并签认开标结果。
逾期送达的或者未送达指定地点或未按招标文件要求密封的投标文件,招标人不予受理。
9.联系方式
招 标 人:四川交投建设工程股份有限公司
地 址:成都市二环路西一段80号金科双楠天都2号楼
电 话:18628255925
传 真:028-85262023
联 系 人:郑女士
招 标 人:四川交投建设工程股份有限公司
2019年5月22日