1、招标条件
本项目业主为三峡金沙江川云水电开发有限公司宜宾向家坝电厂、三峡金沙江川云水电开发有限公司永善溪洛渡电厂,建设资金为企业自筹,四川交投建设工程股份有限公司为向家坝、溪洛渡水电站库区代建公路剩余工程施工及管理养护工程和桥隧检测投标文件上明确的的承包人,现在剩余工程已经完工,应急抢险及管养零星变更工程具备招标条件,现对该项目部进行施工协作公开招标。
2、项目概况与招标范围
项目概况:向家坝、溪洛渡水电站库区代建公路跨越宜宾、昭通、凉山3个地区,涉及屏山、绥江、永善、雷波、金阳5个县,全长约275km,公路等级为三级或四级,其中桥梁112座/17923m,隧道27座/19084m。项目包括向家坝水电站云南库区的南岸金沙江大桥、大汶溪大桥、小汶溪大桥,南岸至佛滩复建公路,四川库区的屏山S307复建公路,G213连接线,新市至西宁公路、沙钓路及西宁河大桥;溪洛渡水电站云南库区的黄华至码口四级公路,四川库区的雷波S307复建公路、金阳S208复建公路。由于项目所处地理位置的特殊性,经常会有山顶飞石、泥石流和塌方等危险发生。对各路段形成严重的安全隐患。具体工作内容包括但不限于:路基(沉降、翻浆等)、路面(坑槽、裂缝、松散、车辙等)、桥梁(伸缩缝、桥面连续、铺装、挡块、防撞墙等)、隧道(渗水处治、结构破损维修、隧道壁及设施清理、水沟、电缆沟清理、瓷砖盖板更换、路面保洁等)、涵洞、结构物、防护工程、排水系统、交安及沿线附属设施(波形护栏、轮廓标、标志牌、标线、隔离网等)等的日常养护巡查、日常保养及小修作业。清除零星散落土石方、塌方,总量在100m³以内不予计量;沥青路面龟裂、裂缝、坑槽、松散、沉陷、车辙、波浪拥包、泛油等病害的处理,加铺修复,总量在50㎡以内不予计量。
招标范围:本次对向家坝、溪洛渡水电站库区代建公路应急抢险及零星变更工程进行招标。
工程质量目标:符合现行国家及行业相关规定,工程交工验收合格、竣工验收优良。
工期:10个月,且根据业主以及项目部要求的工期目标执行。
缺陷责任期:从业主颁发交工证书起算,缺陷责任期为24个月。
3、投标人资格要求
投标人资格条件:四川交投建设工程股份有限公司协作队伍资源库内具有独立法人资格的一般纳税人,持有有效的资质证书、营业执照、安全生产许可证、基本账户开户许可证、一般纳税人证明材料。
资质要求:具有公路工程施工总承包三级及以上或公路路面工程专业承包三级及以上资质;
业绩要求:近五年内(自2014年1月1日起至今)完成公路养护施工或沥青混凝土路面(新建或大中修)施工业绩1个以上。
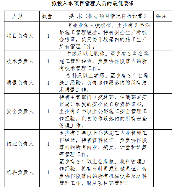
人员要求:具有从事类似工作经验的管理与技术人员。

注:1、本表为主要人员的基本要求,投标人应根据施工需要或招标人的要求增加或更换相关专业技术人员。
2、如因投标人的原因(除不可抗拒因素外)更换上述主要人员,须报请招标人批准,更换人员的资质不能低于招标文件要求,并不能免除其违约责任,即:更换主要负责人对投标人按每人次课以5万元人民币违约金。
3、投标人主要人员被要求更换的,按照每人次课以 5万元人民币违约金,更换人员的资质不能低于招标文件要求。
注:以上所列机械设备为满足实际施工需要的最低要求。若监理、项目业主或招标人认为配备的机械设备不能满足现场施工的需要或不能保证工程质量和进度时,监理、项目业主或招标人有权要求增加或更换某些设备。
4、招标文件的获取
凡有意参加本项目的潜在投标人,请于2019年7月15日至7月22日(工作日9:00至17:00)在成都市武侯区机投街道武兴一路15号大地世纪2栋7楼8721室持以下资料影印件盖公司鲜章领取招标文件。
(1)单位介绍信、经办人身份证;
(2)资质证书副本、营业执照副本、安全生产许可证副本、基本账户开户许可证、一般纳税人证明材料;(备原件核查)
5、投标文件的递交及相关事宜
投标文件递交的截止时间(投标截止时间,下同)为2019年8月6日10时00分,投标人应该于当日9时00分至10时00分将按招标文件要求密封完好的投标文件以面交方式送达成都市武侯区机投街道武兴一路15号大地世纪2栋7楼8721室。
招标人定于投标文件送交截止时间的同一时间、同一地点举行公开开标,投标人应派代表出席并签认开标结果。
逾期送达的、未送达指定地点或不按招标文件要求密封的投标文件,招标人将予以拒收。
6、发布公告的媒介
本次招标公告同时在四川交投建设工程股份有限公司官网(http://www.scjtgc.com/)上发布。
7、联系方式
招 标 人:四川交投建设工程股份有限公司
地 址:成都市武侯区机投街道武兴一路15号大地世纪2栋7楼
邮政编码:610045
电 话:13880920716
联 系 人:黄先生
四川交投建设工程股份
路面工程分公司
2019年7月15日