1、招标条件
本招标项目业主为四川成宜高速公路开发有限公司,建设资金为企业自筹,招标人为四川交投建设工程股份有限公司,成宜高速公路ZCB4-LM合同段项目管理规划及协作队伍招标限价公司已审批完毕,本项目已具备招标条件,现对该项目的施工协作项目进行公开招标。
2、项目概况与招标范围
项目概况:成都至宜宾高速公路ZCB4-LM合同段起止桩号为K106+700~K156+994.908,主线全长49.263km,路线起点位于自贡市荣县河口镇,止于乐宜高速中峰寺,对接宜宾过境高速公路西段。多为山林重丘地段,走向自南向北。本项目全线按双向六车道高速公路技术标准,设计速度120km/h、路基宽度34.5m,桥涵设计荷载采用公路—Ⅰ级,其余技术指标均符合部颁《公路工程技术标准》(JTG B01-2014)(参照设计文件技术指标)的规定值。
招标范围与标段划分及工期:本次招标范围为成宜高速公路ZCB4-LM合同段油面工程、精铣刨,根据协作内容的不同,划分为两个个类别,油面2个标段;精铣刨1个标段。标段详细划分如下:
成宜高速公路ZCB4-LM合同段施工协作项目
项目类别和标段划分、资质、业绩、工期要求一览表
表1-1

工程质量:符合现行国家及行业相关规定,符合本项目业主对品质工程的特殊要求,工程交工验收合格、竣工验收优良。
缺陷责任期:从业主颁发交工证书起算,缺陷责任期为24个月,保修期60个月。
3、投标人资格要求
投标人资格条件:具有独立法人资格的一般纳税人,持有有效的资质证书、营业执照、安全生产许可证、基本账户开户许可证。
资质要求:见招标公告表1-1。
业绩要求:见招标公告表1-1。
财务要求:具有一般纳税人资格,能够按照国家现行税收政策开具足额增值税专用发票,财务状况良好,没有经济方面的亏损或违约行为。
信誉要求:在四川交投建设工程股份有限公司协作队伍资源库内,未列入黑名单,且在“信用中国”网站(http://www.creditchina.gov.cn/)中未被列入失信被执行人名单的申请人。
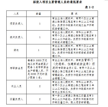
人员要求:具有从事类似工作经验的管理与技术人员(详见下表)。

注:1、本表为主要人员的基本要求,投标人应根据施工需要或招标人的要求增加或更换相关专业技术人员。
2、如因投标人的原因(除不可抗拒因素外)更换上述主要人员,须报请招标人批准,更换人员的资质不能低于招标文件要求,自行更换主要负责人的,对投标人按每人次课以50万元人民币违约金。
3、投标人主要人员被要求更换的,按照每人次课以50万元人民币违约金,更换人员的资质不能低于招标文件要求。
4、相关管理人员及技术人员必须在岗,有特殊情况离岗必须向项目部请假并得到批准。
5、有两个及以上类似施工经验并供相关证明材料、证明人和电话号码。
5.招标文件的获取
1、招标文件获取分两阶段进行,第一阶段:凡有意参加本项目的潜在投标人,持单位授权委托书及单位营业执照复印件盖鲜章一份及本人身份证原件、彩印件于2019年10月9日至2019年10月14日在成都市武侯区机投街武兴一路15号大地世纪2栋7楼8736室进行报名。第二阶段:由招标人组织对投标人的主要管理人员(主要管理人员包括:项目负责人、技术负责人、场长、专职安全员、内业人员、测量负责人)进行面试,上述主要管理人员需提供身份证,人员工作简历及相关证书影印件,专职安全还需提供安全考核合格证影印件,中标后人员不得更换。对主要管理人员的个人业绩、业务能力等方面进行综合评比,总分100分,60分以上为合格(含60分)。招标人对面试合格的投标人发售招标文件。
2、允许参于投标的类别、标段和允许中标数量:每个投标人不限制投标项目类别和个数,但同一类别的项目,只能获得1个标段中标资格。
6.投标文件的递交
投标文件递交的截止时间(投标截止时间,下同)为2019年10月29日14时00分,投标文件以当面交付方式送达成都市武侯区二环路西一段90号8楼A0829室。招标人定于投标文件送交截止时间的同一时间、同一地点举行公开开标,投标人应派代表出席并签认开标结果。
投标人逾期送达的或者未送达指定地点或未按招标文件要求密封投标文件的,招标人将不予受理投标文件。
7.联系方式
招标人:四川交投建设工程股份有限公司
地 址:成都市武侯区二环路西一段90号8楼A0829室
邮 编:610041
联系人:尹女士:电话15228829281
四川交投建设工程股份有限公司
2019年10月9日