1、招标条件
本招标项目为成资渝高速公路成都天府国际机场至潼南(川渝界)段项目TJ7项目路面分部,项目业主为四川资潼高速公路有限公司,建设资金来自中铁城市发展投资集团有限公司,招标人为四川交投建设工程股份有限公司。
2、项目概况与招标范围
2.1项目概况
成资渝高速公路成都天府国际机场至潼南(川渝界)段是成都至资阳至重庆高速公路的重要组成部分,路线起于简阳江源镇附近,接成都天府国际机场高速公路,经资阳雁江区、乐至县、安岳县,止于川渝界安岳龙台镇高子湾,对接重庆规划的合川至潼南高速公路。
2.2招标内容
成资渝高速公路TJ7路面分部设计范围内的Y423乡道加固处理工程。
2.3工期及标段划分:
2.3.1项目计划工期为9个月,且根据项目部总体下发的文件执行。从颁发交工证书起算,缺陷责任期为24个月,保修期为60个月。
2.3.2 段落划分(该部分段落工程数据仅供参考,具体段落和工程数量以施工图和项目部下发的文件为准):CZYGS-LM-13协作项目
成资渝Y423乡道加固处理工程具体位置及桩号分布如下:

3、投标人资格要求
3.1本次招标要求投标人须具备独立法人资格,持有有效的营业执照、安全生产许可证、基本账户开户许证;具有劳务承包资质或具有住房和城乡建设部颁发的施工总承包叁级及以上资质。
3.2近五年内(自2015年1月1日起至今,以项目竣工验收时间为准)完成类似业绩1个及以上或参与工程建设项目1000万及以上产值的工程业绩、并提供项目方产值证明材料。
3.2财务要求:
具有一般纳税人资格,能够按照国家现行税收政策开具足额增值税发票,财务状况良好,没有经济方面的亏损或违约行为。
3.3信誉要求:
社会信誉良好、无不良行为记录,在《四川交投建设工程股份有限公司协作方资源库》内且投标人没有年度考核不合格记录。
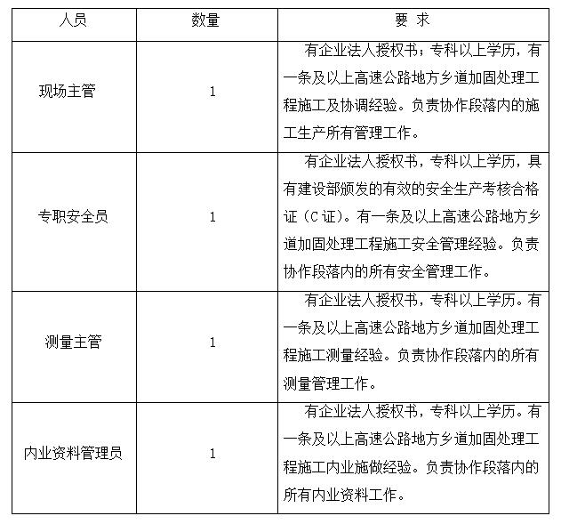
3.4人员要求:

注:1、本表为主要人员的基本要求,投标人应根据施工需要或招标人的要求增加或更换相关专业技术人员。
2、如因投标人的原因(除不可抗拒因素外)更换上述主要人员,须报请招标人批准,更换人员的资质不能低于招标文件要求,自行更换主要负责人的,对投标人按每人次扣以50万元人民币违约金。
3、投标人主要人员被要求更换的,按照每人次扣以 50万元人民币违约金,更换人员的资质不能低于招标文件要求。
4、相关管理人员及技术人员必须在岗,有特殊情况离岗必须向项目部请假并得到批准。
3.5本次招标不接受联合体投标。
3.6投标人允许参投标段数量及允许中标数量:
本次投标标段1个,只能获得 1 个标段中标资格。
4.履约保证金
投标人中标后需缴纳不低于相应段落中标价1%的履约保证金或1%的国有银行无条件履约保函,履约保证金在施工过程中根据工程进度退还,履约保函在工程竣工验收后退还。
5.投标保证金
投标人在递交投标文件截止日之前,应按投标人须知的规定向投标人指定的银行账户提交人民币5万元的投标保证金 。
投标人应确保银行汇票真实有效,提供虚假保函或汇票的,招标人按虚假情况处理。
6、招标文件的获取
凡有意参加投标者,请于 2020 年 3 月 12 日至 2020 年 3 月 17 日,每日上午9 时 00 分至 11 时 30 分,下午 14 时 30 分至 17 时 30 分(北京时间,下同),在 成都市二环路西一段80号金科双楠二号楼1328持单位介绍信和经办人身份证购买招标文件。
3.2 招标文件每套售价 500 元,售后不退。
7、投标文件的递交及相关事宜
递交投标文件的请于截止时间2020年3月20日上午10:30时将按要求密封完好的投标文件以面交方式送达成都市二环路西一段80号金科双楠二号楼1330。投标文件送交截止时间的同一时间、同一地点举行公开开标,投标人应派代表出席并签认开标结果。
逾期送达的、未送达指定地点的或不按照招标文件要求密封的投标文件,招标人将予以拒收。
8、联系方式
招 标 人:四川交投建设工程股份有限公司
地 址:成都市二环路西一段80号金科双楠天都2号楼
电 话:028-87432401
传 真:028-87432401
联 系 人:郑女士
2020年3月10日