1、招标条件
本项目招标人为四川省交通建设集团有限责任公司。根据 久马高速公路TJ5、TJ6标段隧道瓦斯监测技术服务(项目名称)现有设计成果,编制完成本项目综合费用测算,公司已经审批完毕。资金来源为业主拨付的工程计量款,项目出资比例为100%。本项目已具备招标条件,现对该项目进行公开招标。
2、项目概况与招标范围
2.1 项目概况:
(1)TJ5项目部
TJ5项目部管辖段落为主线K87+000--K106+000,管段长度19公里。位于阿坝县查理乡然木多村,线路海拔约3200米。主要工程数量:共计桥梁8座,长约5.52km;隧道7座,长约11.89km,桥隧占比91.5%。设计工期48个月。其中然清河2号特大桥2230(44.5*40+14.5*30);然木多特大桥主跨160m,全长410m;海子山特大桥主跨160m,全长731m;然木多2号隧道3000m;海子山1#隧道(5290m)为控制性工程。海子山1#隧道及然木多2#隧道为项目先期开工点。
(2)TJ6项目部
TJ6项目部管辖段落为主线K106+000-K125+635,管段长度19.64公里。驻地位于阿坝县查理乡额色尔玛村,海拔约3600米,距离最近乡镇21公里(安曲镇)。海子山1#隧道为控制性工程且为项目先期开工点。主要工程数量:桥梁总长4.13km,隧道总长3.36km,路基总长12.15km。
2.2 技术标准:主线采用高速公路标准,双向4车道,全线采用沥青砼路面。
2.3 招标范围:本次招标活动为 久马高速公路TJ5、TJ6标段隧道超前地质钻探、隧道瓦斯监测技术服务招标。主要工作内容包括 隧道超前地质钻探、隧道瓦斯监测 工作。具体工程内容及规模等详见本公告附表一(附表一的数据根据批复后施工图可能会发生调整,具体桩号及数量以批复的施工图为准,仅供投标人参考。)
2.4 标段数量:本次招标共 1 个包件,只选取一名中标单位。
2.5 服务期限:TJ5标段服务期预计24个月、TJ6标段服务期预计19个月,最终以实际发生为准。
3、投标人的资格要求

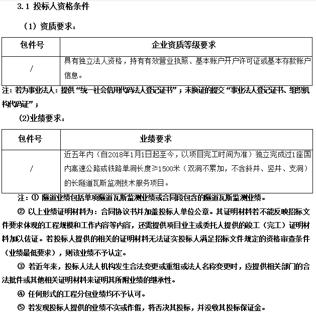
![[@Y@M4UUI`]00OZ$AF4P6`2.png [@Y@M4UUI`]00OZ$AF4P6`2.png](/upload/202306/06/202306061631433076.png)

注:1、具有5年及以上类似工作经验需提供合同协议书或委托人证明加以佐证。
3.2 财务能力: 2021 年度财务净资产收益率≥0(注:财务净资产收益率=(年度净利润÷年末净资产)×100%)。
3.3 本次招标不接受联合体投标。
3.4 企业信誉
①投标人在国家企业信用信息公示系统(http://www.gsxt.gov.cn)中查询严重违法失信企业名单查询网页信息资料(黑白或彩色);(事业单位不适用)
②“信用中国”网站(http://www.creditchina.gov.cn)中查询本单位失信被执行人的网页截图影印件(黑白或彩色);
③提供投标人(单位)、法定代表人、项目负责人、技术负责人的未行贿犯罪档案记录承诺函原件。
3.5 关联关系
(1)法定代表人为同一人或者存在控股、管理关系的不同投标人,不得参加同一标段投标。否则,相关投标均无效。(控股关系,是指其出资额占有限责任公司资本总额百分之五十以上或者其持有的股份占股份有限公司股本总额百分之五十以上的股东;出资额或者持有股份的比例虽然不足百分之五十,但依其出资额或者持有的股份所享有的表决权已足以对股东会、股东大会的决议产生重大影响的股东)。
(2)投标人与本项目的投资人(牵头人及成员)存在第3.5款(1)款规定的关系,将不能参与投标。若存在上述情况,评标时投标文件将按无效投标处理。
3.6 特殊资格要求:四川省交通建设集团有限责任公司《隧道有毒有害气体检测库》库内单位。
4、评标办法
本次招标采用资格后审。评标方法采用综合评分法。评标办法详见招标文件“第三章评标办法”。
5、招标文件的获取
5.1 凡有意参加本项目的潜在投标人,请于2023 年 6 月 6 日至 2023 年 6 月 12日网上报名。
(1)报名截止时间后不再受理报名,标书购买银行转账回单时间需在报名截止时间之前。凡有意参加本项目的投标人需将单位介绍信、经办人身份证、法人身份证、营业执照、资质证书、基本账户开户许可证盖公章的PDF版扫描件,以电子邮箱的形式发送至296053720@qq.com即报名成功。(投标人需在介绍信上注明联系人姓名、联系方式(电话和电子邮箱)、拟参加的标段)
(2)招标文件售价 1200 元/分段,购买标书不接受现金,请转账至以下标书购买费交纳指定账户:
开户名称:四川省交通建设集团有限责任公司路面工程分公司
开户行:中国民生银行股份有限公司成都高新支行
银行帐号:6260 8861 8
转账时请备注:久马高速公路TJ5、TJ6项目隧道瓦斯监测技术服务标书费。分公司财务开具收据,不提供发票。
5.2 招标人不提供邮购招标文件服务。
5.3 招标文件补遗书(如果有)由投标人在四川省交通建设集团有限责任公司(网址:http://www.scjtgc.com/)网站自行查阅和下载。
投标人在投标期间关注上述指定网站,并及时下载相关内容,招标人不再另行通知。下载过程中如有问题或疑问请及时与招标人联系。逾期未联系的,招标人视为投标人无任何问题,或是已收到或默认已收到,否则,造成的一切后果由投标人负责。
6、投标文件的递交及相关事宜
6.1现场踏勘及投标预备会
现场踏勘:招标人不组织,由投标人自行组织前往,投标人自行负责考察过程中的交通、安全以及相关费用。
投标预备会议:招标人不召开投标预备会。
6.2 投标文件送交的截止时间为 2023 年 6 月 19 日上午 10 时 00 分(北京时间),投标人必须按要求将密封完好的投标文件以面交方式送达招标人指定地点:四川省交通建设集团有限责任公司(成都市武侯区二环路西一段90号四川高速大厦八楼 A826 )。招标人定于投标文件送交截止时间的同一时间、同一地址举行公开开标,投标人应派代表出席并签认开标结果。
6.3 以下情况招标人将不予受理投标文件:
(1)逾期送达的;
(2)未送达指定地点的;
(3)投标文件密封及书写不符合要求的。
7. 发布公告的媒介
本次招标公告同时在四川省交通建设集团有限责任公司(网址:http://www.scjtgc.com/)网站上发布。
8.联系方式
招 标 人:四川省交通建设集团有限责任公司
地 址:成都市武侯区二环路西一段90号四川高速大厦八楼A区B区
联 系 人:陈先生
电 话 :028-85262042
联 系 人:邓女士
电 话 :183 2806 9548
招标人:四川省交通建设集团有限责任公司
2023 年 6 月 6 日