1、招标条件
本项目招标人为四川省交通建设集团有限责任公司。根据 四川省交通建设集团有限责任公司钢结构制造产业基地项目第三方质量检测(项目名称)现有设计成果,编制完成本项目工地试验室规划方案及综合费用测算,公司已经审批完毕。资金来源为企业自筹,项目出资比例为100%。本项目已具备招标条件,现对该项目进行公开招标。
2、项目概况与招标范围
2.1 项目概况:本工程分为钢结构厂房和框架结构辅房。钢结构厂房由三部分组成。第一部分:3-7 轴四跨厂房,建筑南北向纵向长度 246m,东西向横向宽度120m,各跨跨度均为 30m,主要柱距 9m,吊车起重量 20t,A5 工作制,轨顶标高10.00m,房屋高度 16.5m(室外地面至屋面的平均高度),为一个结构单元,门式刚架轻型房屋钢结构体系;第二部分:8-9 轴单跨厂房,建筑南北向纵向长度258.20m,东西向单跨宽度30m,主要柱距 9m,吊车起重量 20t,A5 工作制,轨顶标高 10.00m,房屋高度 14.75m(室外地面至屋面的平均高度),为一个结构单元,门式刚架轻型房屋钢结构体系;第三部分:10-71 轴七跨厂房,建筑东西向纵向长度 530.41m,南北向横向宽度 258.20m,自南向北各跨跨度分别为 36/45/36/27/36/36/39m,柱距 9m,吊车最大起重量 75t,A5 工作制,轨顶标高 16.00m,建筑高度 22.90m(室外地面至屋面的平均高度),分为六个结构单元,为普通钢结构体系。厂房均为轻型钢屋面和轻型外墙。厂房西侧贴建三层现浇钢筋混凝土框架结构辅房,柱距9m,一至三层层高分别为 4.2/3.6/3.6m。其余贴建辅房均为单层现浇钢筋混凝土框架结构。
2.2 第三方检测要求:按照《建设工程质量检测管理办法》(建设部令第141号)等国家、省市区相关技术标准、规范性文件及相关规定开展相应项目的工程质量检测工作。检测内容及检测频率须满足相关技术标准及规范要求。
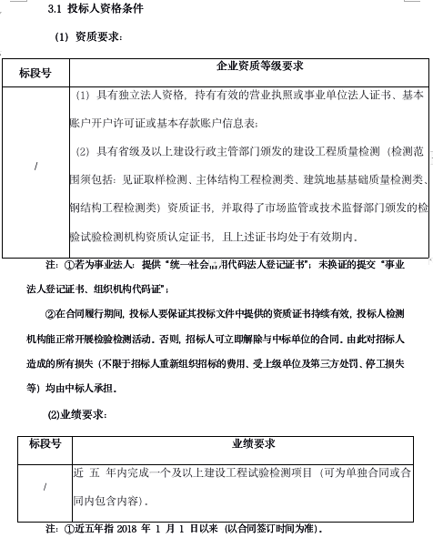
2.3 招标范围:本次招标活动为 钢结构制造产业基地项目第三方质量检测招标,包括见证取样检测、主体结构工程检测、建筑地基基础质量检测、钢结构工程检测等。本项目共划分为 1 个标段,只选取一名中标单位。
2.4 服务期限:施工工期为 20 个月(最终以实际发生为准)。
3、投标人的资格要求



3.4 关联关系
(1)法定代表人为同一人或者存在控股、管理关系的不同投标人,不得参加同一标段投标。否则,相关投标均无效。(控股关系,是指其出资额占有限责任公司资本总额百分之五十以上或者其持有的股份占股份有限公司股本总额百分之五十以上的股东;出资额或者持有股份的比例虽然不足百分之五十,但依其出资额或者持有的股份所享有的表决权已足以对股东会、股东大会的决议产生重大影响的股东)。
(2)投标人与本项目的投资人(牵头人及成员)存在第3.4款(1)规定的关系,将不能参与投标。若存在上述情况,评标时投标文件将按无效投标处理。
3.5 特殊资格要求:投标人为招标人资信库成员(试验检测类),若为联合体投标,则联合体牵头人和联合体成员须为招标人资信库成员。
注:投标人无需提供证明材料,由招标人自行核查。
4、评标办法
本次招标采用资格后审。评标方法采用综合评分法。评标办法详见招标文件“第三章评标办法”。
5、招标文件的获取
5.1 凡有意参加投标者,请于 2023 年 3 月 8 日至 2023 年 3 月 16 日(上午9:00 至下午17:00)(北京时间),持授权书或单位介绍信原件、经办人身份证复印件、营业执照副本复印件、资质证书正本及副本、报名费缴纳凭证复印件(以上复印件均加盖单位公章)到四川省成都经济技术开发区(龙泉驿区)车城西二路176号3栋1楼1号A304 领取招标文件。招标文件每套售价800元,售后不退,投标资格不能转让。报名费转至以下账户(只接受由投标人单位基本账户转账至蜀工检测公司基本账户,只开具收据,不能开具发票):
户名:四川蜀工公路工程试验检测有限公司
开户银行:中国建设银行股份有限公司成都经济技术开发区支行
账号:51001556808051507556
转账时请备注:XX公司钢结构产业基地第三方质量检测报名费。
5.2 招标人不提供邮购招标文件服务。
5.3 招标文件补遗书(如果有)由投标人在四川省交通建设集团有限责任公司(网址:http://www.scjtgc.com/)网站自行查阅和下载。
投标人在投标期间关注上述指定网站,并及时下载相关内容,招标人不再另行通知。下载过程中如有问题或疑问请及时与招标人联系。逾期未联系的,招标人视为投标人无任何问题,或是已收到或默认已收到,否则,造成的一切后果由投标人负责。
6、投标文件的递交及相关事宜
6.1现场踏勘及投标预备会
现场踏勘:招标人不组织,由投标人自行组织前往,投标人自行负责考察过程中的交通、安全以及相关费用。
投标预备会议:招标人不召开投标预备会。
6.2 投标文件送交的时间为 2023 年 3 月 17 日下午 14 时 30 分(北京时间),截止时间为 2023 年 3 月 17 日下午 15 时 00 分(北京时间),投标人必须按要求将密封完好的投标文件以面交方式送达招标人指定地点:四川省交通建设集团有限责任公司(成都市武侯区二环路西一段90号四川高速大厦八楼 A826 )。招标人定于投标文件送交截止时间的同一时间、同一地址举行公开开标,投标人应派代表出席并签认开标结果。
6.3 以下情况招标人将不予受理投标文件:
(1)逾期送达的;
(2)未送达指定地点的;
(3)投标文件密封及书写不符合要求的。
7. 发布公告的媒介
本次招标公告同时在四川省交通建设集团有限责任公司(网址:http://www.scjtgc.com/)网站上发布。
8.联系方式
招 标 人:四川省交通建设集团有限责任公司
地 址:成都市武侯区二环路西一段90号四川高速大厦八楼A区B区
联 系 人:陈先生
电 话 :028-85262042
联 系 人:徐老师
电 话 :028-88423823、13980576336
招标人:四川省交通建设集团有限责任公司
2022 年 3 月 9 日