1、招标条件
本项目招标人为四川省交通建设集团有限责任公司。根据 四川省交通建设集团有限责任公司天府新区经眉山至乐山高速公路项目施工土建工地试验室项目(项目名称)现有设计成果,编制完成本项目工地试验室规划方案及综合费用测算,公司已经审批完毕。资金来源为企业自筹,项目出资比例为100%。本项目已具备招标条件,现对该项目进行公开招标。
2、项目概况与招标范围
2.1 项目概况:天府新区经眉山至乐山高速公路工程(以下简称天眉乐高速),是《四川省高速公路网规划(2019-2035)》中新增8条成都放射线之一S7成会高速的前段。项目起点位于成都天府新区正兴街道,与G108交叉,经过成都市天府新区、双流区,眉山市彭山区、东坡区、仁寿县、青神县,止于乐山市市中区,接乐山绕城高速。
四川省交通建设集团有限责任公司施工段落为K20+429~K72+867.5(虎渡溪岷江特大桥主桥止点),包含青神连接线(LK0+000~LK5+704)5.704km,路线途经眉山天府新区(3.07km)、彭山(8.5km)、东坡区(25km)、仁寿县(2km)、青神县(13.869km),主线全长52.439km。桥梁共26.834km/55座,桥梁占比为46.15%(包含青神连接线),其中特大桥9.698km/6座;全线共设置服务区2处(彭山、青神);互通8座(枢纽互通2座,互通6座)。
2.2 技术标准:主线采用双向6车道高速公路标准建设,设计速度120km/h,桥涵设计汽车荷载采用公路-Ⅰ级。
2.3 各分部概况
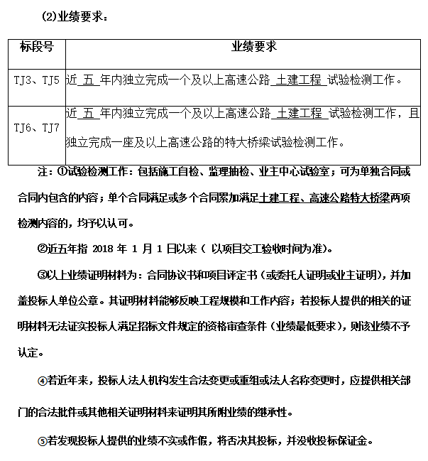
(1)TJ3标段:起止桩号为K20+429~K30+100,全长9.671km。拟在TJ3标段设置一个备案试验室,拟建在K24+800右侧2.3公里处;配置土建试验室全套试验检测设备,负责完成TJ3标段试验检测管理、协调工作,负责土工标准试验,钢筋、水泥原材料检测,负责全线水泥混凝土、砂浆配合比设计,现场试验、试验资料等。
(2)TJ5标段:起止桩号为K39+696-K52+014,全长12.318km。拟在TJ5标段设置一个备案试验室,拟建在主线K44+100陈家湾大桥右幅13#墩处,拌合站内;配置土建试验室全套试验检测设备,负责完成TJ5标段试验检测管理、协调工作,负责土工标准试验,钢筋、水泥原材料检测,负责全线水泥混凝土、砂浆配合比设计,现场试验、试验资料等。
(3)TJ6标段:起止桩号为K52+014~K65+331、LK0+000~LK5+704,全长约13.317/5.704km。拟在TJ6标段设置一个备案试验室,拟建在主线K64+000左侧600米处;配置土建试验室全套试验检测设备,负责完成TJ6标段试验检测管理、协调工作,负责土工标准试验,钢筋、水泥原材料检测,负责全线水泥混凝土、砂浆配合比设计,现场试验、试验资料等。
(4)TJ7标段:起止桩号为K65+331~K72+868。拟在TJ7标段设置一个备案试验室,拟建在K71+600右侧直线距离约1251m处,配置土建试验室全套试验检测设备,负责完成七标段试验检测管理、协调工作,负责土工标准试验,钢筋、水泥原材料检测,负责全线水泥混凝土、砂浆配合比设计,现场试验、试验资料等。
2.4 招标范围:本次招标活动为 四川省交通建设集团有限责任公司天府新区经眉山至乐山高速公路项目土建施工工地试验室项目 招标(具体工程概况见本招标公告附表一:四川省交通建设集团有限责任公司天府新区经眉山至乐山高速公路项目施工土建工地试验室项目主要工作内容表)。本招标项目共划分为 4 个标段,对应标段号为TJ3标段、TJ5标段、TJ6标段、TJ7标段,同一投标人可同时参与1-4个标段的投标,但同一投标人只允许有一个标段的中标资格。
2.5 服务期限:TJ3标段、TJ5标段、TJ6标段、TJ7标段施工工期为24个月(以实际发生为准)。
3、投标人的资格要求

![MAP(9U]%D@IU3UJ)SDAWD(5.png](/upload/202302/22/202302220926134425.png)


3.2 财务能力: 2021 年度财务净资产收益率≥0(注:财务净资产收益率=(年度净利润÷年末净资产)×100%)。
3.3 本次招标不接受联合体投标。
3.4 关联关系
(1)法定代表人为同一人或者存在控股、管理关系的不同投标人,不得参加同一标段投标。否则,相关投标均无效。(控股关系,是指其出资额占有限责任公司资本总额百分之五十以上或者其持有的股份占股份有限公司股本总额百分之五十以上的股东;出资额或者持有股份的比例虽然不足百分之五十,但依其出资额或者持有的股份所享有的表决权已足以对股东会、股东大会的决议产生重大影响的股东)。
(2)投标人与本项目的投资人(牵头人及成员)存在第3.4款(1)规定的关系,将不能参与投标。若存在上述情况,评标时投标文件将按无效投标处理。
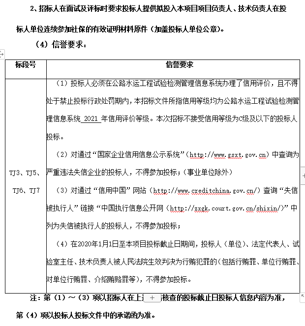
3.5 特殊资格要求:投标人为招标人资信库成员(试验检测类)。
注:投标人无需提供证明材料,由招标人自行核查。
4.其它要求
4.1 招标人将于 2023 年 2 月 28 日上午 9 时 10 分(北京时间)在四川省交通建设集团有限责任公司(成都市武侯区二环路西一段90号四川高速大厦二楼会议室)对投标单位拟投入本项目的主要人员(试验室主任(含备选)、技术负责人)进行现场考核,(若无法达到现场,接受视频面试,但需提前准备好面试要求的相关资料并发送至邮箱2230677806@qq.com),考核通过则可购买招标文件并参与本项目投标活动;若未通过考核,则不能参与本项目投标活动。
投标人可提供备选试验室主任(面试通过)1名,但不作强制要求。未通过或未参与现场考核的主要人员,不得在本项目担任职务。如果在评标过程中发现投标人投标文件中拟投入本项目试验室主任(含备选)和技术负责人与面试人员不一致,直接按无效投标处理。
4.2 参与考核的主要人员必须是响应招标文件要求的人员,是投标人拟投入本项目的人员,是履行合同的人员。
4.3 考核过程中招标人将对投标单位拟投入本项目的主要人员相关证书原件及个人业绩情况进行核查,请参与考核的人员在指定时间内携带检测证书原件、职称证书原件、在投标人单位连续参加社保的有效证明材料原件(加盖投标人单位公章)、个人简历、业绩证明材料到指定地点参加考核。
5、评标办法
本次招标采用资格后审。评标方法采用综合评分法。评标办法详见招标文件“第三章评标办法”。
6、招标文件的获取
6.1 凡有意参加投标者,请于2023年 2 月 22 日至 2023 年 3 月 6 日(上午9:00 至下午17:00)(北京时间),持授权书或单位介绍信原件、经办人身份证复印件、营业执照副本复印件、资质证书正本及副本、资质认定证书正本、报名费缴纳凭证复印件(以上复印件均加盖单位公章)到四川省成都经济技术开发区(龙泉驿区)车城西二路176号3栋1楼1号A304 领取招标文件。招标文件每套售价800元(不分标段收费),售后不退,投标资格不能转让。报名费转至以下账户(接受个人账户和单位基本账户转账,由个人账户转报名费时在报名时还需提供转账人身份证复印件;只开具收据,不能开具发票):
户名:四川蜀工公路工程试验检测有限公司
开户银行:中国建设银行股份有限公司成都经济技术开发区支行
账号:51001556808051507556
转账时请备注:XX公司天眉乐高速XX标段工地试验室报名费。
6.2 招标人不提供邮购招标文件服务。
6.3 招标文件补遗书(如果有)由投标人在四川省交通建设集团有限责任公司(网址:http://www.scjtgc.com/)网站自行查阅和下载。
投标人在投标期间关注上述指定网站,并及时下载相关内容,招标人不再另行通知。下载过程中如有问题或疑问请及时与招标人联系。逾期未联系的,招标人视为投标人无任何问题,或是已收到或默认已收到,否则,造成的一切后果由投标人负责。
7、投标文件的递交及相关事宜
7.1现场踏勘及投标预备会
现场踏勘:招标人不组织,由投标人自行组织前往,投标人自行负责考察过程中的交通、安全以及相关费用。
投标预备会议:招标人不召开投标预备会。
7.2 投标文件送交的时间为 2023 年 3 月 7 日上午 9 时 00 分(北京时间),截止时间为 2023 年 3 月 7 日上午 9 时 30 分(北京时间),投标人必须按要求将密封完好的投标文件以面交方式送达招标人指定地点:四川省交通建设集团有限责任公司(成都市武侯区二环路西一段90号四川高速大厦八楼 A826 )。招标人定于投标文件送交截止时间的同一时间、同一地址举行公开开标,投标人应派代表出席并签认开标结果。
7.3 以下情况招标人将不予受理投标文件:
(1)逾期送达的;
(2)未送达指定地点的;
(3)投标文件密封及书写不符合要求的。
8. 发布公告的媒介
本次招标公告同时在四川省交通建设集团有限责任公司(网址:http://www.scjtgc.com/)网站上发布。
9.联系方式
招 标 人:四川省交通建设集团有限责任公司
地 址:成都市武侯区二环路西一段90号四川高速大厦八楼A区B区
联 系 人:陈先生
电 话 :028-85262042
联 系 人:徐老师
电 话 :028-88423823、13980576336
招标人:四川省交通建设集团有限责任公司
2023 年 2 月 22日